
rexresearch.com
Jimmy LEE
Ion-A-Gro
US2015070812
SOLAR POWERED PLANT IONIZER
An air ionizing apparatus for enhancing plant growth that includes
a housing, solar cells mounted atop the housing, a voltage
regulator/conditioner circuit coupled to the solar cells, an
oscillator/modulator circuit coupled to the voltage
regulator/conditioner circuit, a high voltage converter/multiplier
circuit coupled to the oscillator/modulator circuit, and an ion
emitter element coupled to the high/voltage converter/multiplier
circuit and disposed at the bottom of the housing. Solar energy
transferred to the solar cells and converted into current is
converted to high voltage through the voltage/regulator,
oscillator/modulator, and high voltage converter/multiplier
circuits. The high voltage is then applied to the ion emitter
element to produce ions from ambient air in close proximity to a
plant being treated.
BACKGROUND INFORMATION AND DISCUSSION OF RELATED ART
[0005] 1. Field of the Invention
[0006] The present invention relates generally to air ionizing
devices, and more particularly an air ionizing method and
apparatus for enhancing and accelerating plant metabolism and
growth, and still more particularly to a negative ion
converter/generator that enhances the growth and health of
land-based plants.
[0007] 2. Description of Related Art
[0008] Land-based plants rely upon light, water, and carbon
dioxide to affect the process of photosynthesis to convert carbon
dioxide into organic compounds, particularly sugars.
Photosynthesis can occur in different ways in different species
but most features are always the same. The primary rate of
photosynthesis will vary dependent upon light intensity,
wavelength, carbon dioxide concentration, and temperature. A less
recognized additional component, atmospheric ionization, also
greatly affects this process. Extensive research using sugar cane,
barley, vegetables and grapes has demonstrated that plant exposure
to an ionized (charged) atmosphere also affects the metabolic rate
of plant growth and health. While both positive and negative
atmospheric ions appear to have a beneficial effect upon plant
growth, most studies have concluded that negatively charged
atmospheric ions perform better over a much broader spectrum of
plant species. Negatively ionized (charged) carbon dioxide
molecules are more readily absorbed by plants during
photosynthesis thus increasing the photo-induced charge separation
process which shuttles electrons through an electron transport
chain within the organism. The result is faster growth, more
abundant flora or fruit, and a healthier plant.
[0009] Until recently the application of manufactured atmospheric
ionization relied upon complex and expensive electronic systems
which are maintenance intensive and require an external power
source. With the instant invention, the energy power source is
photons from the sun. A built in solar panel converts the photons,
through a sophisticated electronic circuit, to ions for the plant
during daylight hours which coincides with the natural
photosynthesis periods for the plants. The resulting molecules of
atmospheric ions are then available to compliment the
photosynthesis process as well as plant respiration and absorption
of water and minerals in the soil. The mild electrical charge
placed upon the plant by the high voltage ion source also helps to
mitigate infestation by unwanted herbivores.
BRIEF SUMMARY OF THE INVENTION
[0010] The present invention is a solar powered air ionizer for
enhancing plant metabolism. The inventive apparatus includes, in
its most essential aspect, includes a sealed and watertight
housing, a solar cell array disposed atop the housing, and
circuitry disposed inside the housing for converting current
generated by the solar cells into a pulsed high voltage discharged
through an ion emitter. The circuitry includes a voltage
regulator/converter circuit, an oscillator/modulator, a high
voltage converter/multiplier, an ion emitter array, a photocell
for switching the device off at night or in low light conditions,
a light-emitting status indicator, an alternating current to
direct current (AC/DC) wall adapter, and a hanger. The housing is
positioned above a plant and the solar cells are exposed to
sunlight so that the electrical current thereby generated powers
the electronic circuitry. Low voltage DC is converted to pulsed
high voltage or high voltage DC, which is then routed through a
resistor connected to a high emissivity material having a tip
which imparts an electrical charge to nearby atmospheric gas
molecules. The plant takes up the charged gases as part of its
respiration and metabolic cycles.
[0011] Other novel features which are characteristic of the
invention, as to organization and method of operation, together
with further objects and advantages thereof will be better
understood from the following description considered in connection
with the accompanying drawing, in which preferred embodiments of
the invention are illustrated by way of example. It is to be
expressly understood, however, that the drawing is for
illustration and description only and is not intended as a
definition of the limits of the invention. The various features of
novelty which characterize the invention are pointed out with
particularity in the claims annexed to and forming part of this
disclosure. The invention resides not in any one of these features
taken alone, but rather in the particular combination of all of
its structures for the functions specified.
BRIEF DESCRIPTION OF SEVERAL VIEWS OF THE DRAWINGS
[0012] The invention will be better understood and objects other
than those set forth above will become apparent when consideration
is given to the following detailed description thereof. Such
description makes reference to the annexed drawings wherein:
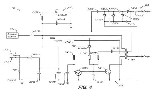
[0013] FIG. 1 is a perspective view of a solar-powered plant
ionizer in use according to an exemplary embodiment of the
present invention;
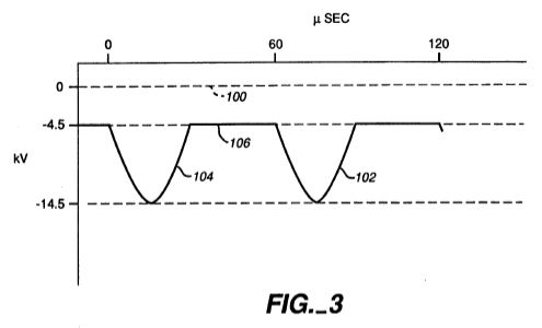
[0014] FIG. 2 is a block diagram of the solar powered plant
ionizer of FIG.1;
[0015] FIG. 3 is a schematic view illustrating the
low-to-high voltage conversion circuit used in the solar-powered
plant ionizer of FIG. 1; and
[0016] FIG. 4 is an alternative schematic of a preferred
embodiment of the electronic circuit for converting low voltage
DC into high voltage pulses.

DETAILED DESCRIPTION OF THE INVENTION
[0017] The following detailed description is of the best currently
contemplated modes of carrying out exemplary embodiments of the
invention. The description is not to be taken in a limiting sense,
but is made merely for the purpose of illustrating the general
principles of the invention, since the scope of the invention is
best defined by the appended claims.
[0018] Broadly, an embodiment of the present invention generally
provides a solar-powered device that generates an ionized
atmosphere above a plant. Conversion of solar energy (photons)
from low voltage direct current (DC) to a high enough DC pulse
voltage or to high voltage DC causes ionization of ambient
molecules of oxygen, nitrogen, carbon dioxide, and helium. The
charged atmospheric molecules are then absorbed by the plant and
increase biological activity, such as increased iron intake during
plant respiration.
[0019] Referring to FIG. 1, the inventive device 100 may include a
plastic housing 101 (typically, a watertight sealed assembly
measuring about 2″×2″×4″), a solar cell array 102 mounted on top
of the housing, a voltage regulator/converter circuit (see FIGS.
2-4), an oscillator/modulator (see FIGS. 2-4), a high voltage
converter/multiplier, an ion emitter array 103, a photocell 104
for switching the device off during nighttime, a light-emitting
status indicator 105, an alternating current to direct current (AC
to DC) wall adapter 106 for indoor use, and a plant hanger and
wire 107 for mounting the device above a plant 108 being treated.
[0020] Referring next to FIG. 2, the functional elements of the
inventive apparatus (shown in block diagrammatic form) include a
solar cell array 201, which serves as the primary voltage source
to the circuit by converting sunlight to produce a DC voltage
typically between 3 VDC and 6 VDC, up to 300 ma. Alternatively,
the voltage source may be provided during indoor use by standard
120 VAC to 3 VDC-6 VDC wall adapter 202. The selected voltage
source drives voltage regulator/conditioner circuit 203 which, in
turn, provides the primary low voltage DC for use by the entire
electronic circuit assembly.
[0021] Oscillator/modulator 204 receives the low voltage DC, and
uses it to generate a high frequency source voltage into the input
of high voltage convertor/multiplier circuit 205. High voltage
convertor/multiplier circuit 205 converts low voltage high
frequency energy into a high voltage of 4 kVDC to 9 kVDC in either
positive or negative polarity. The high voltage is connected to
ion emitter element 206 (in this example, a tungsten wire). The
high voltage may then make contact with ambient air molecules via
corona discharge and either extracts or contributes electrons to
the air molecules and renders them either positive (cationic) or
negative (anionic). The plants respond to the charged (ionized)
molecules during respiration, resulting in increased biological
activity. Photocell 207 is optional, and when included, if no
external light source is available, it turns oscillator/modulator
204 off (eliminating the input to high voltage
convertor/multiplier circuit 205, and thereby shutting off the
coronal discharge). Solar cell array 201 may also perform the
function of photocell 207 by providing sufficiently low voltage
output when solar cell array 201 is in such darkness or near
darkness that oscillator/modulator 204 cannot function (again,
eliminating the input to high voltage convertor/multiplier circuit
205, and thereby shutting off the coronal discharge). An
indicator, LED 208, is optionally provided to confirm unit
operation when exposed to a sufficiently high intensity light
source or when low voltage DC is provided by a connected wall
adapter power source.
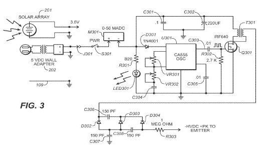
[0022] Referring now to FIG. 3, a schematic drawing is shown of a
preferred embodiment of the electronic circuit for converting low
voltage DC into high voltage for creating a coronal discharge that
ionizes nearby air molecules. In FIG. 3, it can be seen that
either solar cell array 201 or standard 120 VAC to 3 VDC-6 VDC
wall adapter 202 can be connected to power input jack J301 of the
circuit.
[0023] Input jack J301 passes the low voltage DC to the input side
of power on-off switch S301. The output side of switch S301 (when
closed) passes the low voltage DC through ammeter M301. After
passing through ammeter M301, the low voltage DC is distributed as
follows:
[0024] Via current-limiting resistor 8301 to light emitting diode
LED301 (light emitting diode LED301 provides an indication that
the low voltage DC power is applied to the circuit).
[0025] Via diode D301 to provide power to integrated circuit
oscillator U301.
[0026] Via the primary winding of transformer T301 to provide
power to the drain terminal of power MOSFET Q301.
[0027] Capacitors C301 and C302 operate in parallel to filter
noise from the low voltage DC line.
[0028] The oscillation frequency of integrated circuit oscillator
U301 is determined by the adjustment settings of variable
resistors VR301 and VR302 along with the value of capacitor C304.
Capacitor C305 is configured to keep integrated circuit oscillator
U301 in a continuous state of oscillation whenever the low voltage
DC is present.
[0029] The oscillating output signal from integrated circuit
oscillator U301 is passed through DC isolation capacitor C303, and
into the gate of power MOSFET Q301. Resistor R302 provides a
biasing voltage at the gate of power MOSFET Q301. Power MOSFET
Q301 amplifies the signal provided at its input gate, drawing
current through the primary winding of transformer T301. This
signal is inductively coupled to the secondary windings of
transformer T301, which passes the current into the voltage
multiplier circuit comprised of diodes D302, D303 and D304 along
with capacitors C306, C307 and C308. Resistor 8303 passes the high
voltage output of the voltage multiplier circuit to the ion
emitter element 206 (seen in FIG. 2).
[0030] When the plant ionizer is powered by the solar cell array,
ion output can be increased to levels equivalent to those produced
when operated from the wall adapter power source. This is
accomplished by connecting the photovoltaic array to the same
ground return as the electronic circuit, and additionally
connecting a small gauge external wire tendril 109 of
approximately 55 centimeters in length to the common ground via
the AC/DC adapter. The wire dangles from the jack for the wall
adapter 106 on the outside of housing 101, where it is exposed to
the atmosphere and may make direct contact with the plant or with
an earth ground. It reduces space charge built up within and
around the electronic drive circuitry and broadens the electric
field around the device to aid in propagating the ions into an
expanded coverage area.
[0031] Space charges commonly occur near a high voltage connection
points when gas near the connection point undergoes dielectric
breakdown, and electrical charges are thereby injected into the
region near the point forming space charge regions in the
surrounding gas. Trapped space charges within dielectrics are a
contributing factor in dielectric failure and reverse biasing of
solid state electronic components. Due to the high voltage
generated by the inventive circuit assembly inside the plant
ionizer housing (FIG. 3), electric charge potentials exceeding 10
kV exist within the volume of air and coating materials
encapsulating the circuit assembly. The high voltage charge
potentials confined to a small area and minimal dielectric form
space charges which inhibit high voltage multiplier operation and
pulse drive sources within the circuit. The result is reduced high
voltage output to the tungsten emitter, which reduces the level of
ion production when the emitter is exposed to the atmosphere.
[0032] Furthermore, the electric field gradient that serves to
propagate (distribute) produced ions over a broader area is
limited by reduced voltage and the relatively small size of the
plant ionizer internal ground plane. Accordingly, an extension of
the high voltage circuit ground plane acts to extend the generated
field while simultaneously bleeding the space charge to an
external source existing in the immediate area of the device, such
as earth ground or, more commonly, the atmosphere to earth
dielectric.
[0033] The solar powered system will then operate similarly to
when operated with an external DC power source, such as a wall
adapter, which performs a similar function via it's hard wired
ground connection to the plant ionizer circuitry.
[0034] To incorporate this feature into the plant ionizer, a very
small gauge stainless steel stranded wire (28 ga) of approximately
55 centimeters in length, is connected to the ground side only of
a female power plug. This very flexible and strong conductor is
then plugged into the existing male plant ionizer power jack,
available when operating from a solar power voltage source and not
from an external (wall adapter) 5 VDC source. The result is that
the circuit ground plane from the solar array as well as the drive
circuit assembly is extended into the atmosphere surrounding the
plant ionizer. The length of 55 cm was selected as the optimum
length based upon maximum ion production available at drive
voltage potentials in a range of −8 kV DC to −12 kV DC delivered
to the tungsten emitter. Many variations of the bleed source wire
tendril are possible including a reconfiguration the housing
assembly to something larger and electrically conductive.
[0035] Typical ion production measured 6 inches from the emitter
without this feature was approximately 1,000,000 ions per cm<3
>per second. Ion production measured 6 inches from the emitter
with this feature increased to levels greater than 10,000,000 ions
per cm<3 >per second.
[0036] In an exemplary use, the article of the present invention
operates by being positioned above a plant and having the upwardly
facing solar cell array 201 on the top surface of the housing
exposed to sunlight. Solar energy is converted to electrical
energy by the solar cells. The electrical energy then powers the
electronic circuit, which converts low voltage DC to pulsed high
voltage or high voltage DC. The high voltage may be routed through
a current limiting resistor and then connected to a high
emissivity material, such as pure tungsten wire having a sharp tip
to impart an electrical charge to nearby atmospheric gas
molecules. The plant may become mildly charged by virtue of the
proximity to the ionizing high voltage source. A noticeable
reduction in the presence of herbivores, such as ants, aphids, and
ladybugs, has been observed on ionized plants, as compared to
non-ionized plants.
[0037] An alternative and/or additional use of the device is to
freshen the breathable air in which humans and animals dwell.
Negatively ionized air may be beneficial to animals for a variety
of reasons.
[0038] Negative ionization of atmospheric molecules is the desired
goal because it has been determined that most plants respond
favorably to this polarity. Atmospheric ionization at sea level
may occur at a minimum of approximately 3.5 kV, and the circuit
may provide 4 kV in most instances, even at dawn and dusk. The
circuit may increase available high voltage as the sun peaks
through a daily cycle to produce as much as 9 kV during peak
sunlight hours, which is concurrent with peak photosynthesis for
most plants.
[0039] Standard miniature solar panel arrays, such as those used
in solar powered landscape lighting, may be used to drive an
electronic circuit designed to step up the voltage to a high
enough level to ionize air molecules. The ionized air molecules
may then be placed near virtually any plant to improve metabolic
activity in the plant, resulting in healthier, faster growth, and
an increased yield in flowers, vegetables, or fruit.
[0040] The solar cells may be replaced with an external source of
power such as batteries, AC line voltage, or a HVDC trunk line
connected to one or many emitter assemblies. While not very
practical, alternate power sourcing schemes may be used,
particularly when the plants to be treated are grown indoors. It
should be understood that the foregoing relates to exemplary
embodiments of the invention and that modifications may be made
without departing from the spirit and scope of the invention as
set forth in the following claims.
[0041] For maximum effectiveness, the air ionizer is placed 9 to
12 inches above the plants receiving treatment. It is raised
periodically as the plants grow to maintain this distance. The
effective treatment range of a single air ionizer is approximately
three square feet from the center of the unit. Care should be
taken not to allow the emitter located at the bottom of the air
ionizer to come into direct contact with anything but the air
around the plant. The unit begins operation as soon as it is
exposed to sunlight, which may be confirmed by observing a
flashing green LED light on the side of the unit. The frequency
and intensity of the flashing green LED varies depending upon the
intensity of the absorbed sunlight. The air ionizer should be
positioned to maximize its exposure to sunlight.
[0042] At the center bottom of the air ionizer is a single
tungsten emitter. This is the high voltage discharge point of the
device and is responsible for ionizing surrounding air molecules
by contributing one or more electrons to them. Touching the
emitter will not harm the unit, but a user may feel a slight
electrical shock, much like the shock from static discharge when
touching a door handle after walking on carpet. Thus, it should be
avoided. While this is a non-lethal voltage source, designed to
shut off immediately upon contact with anything other than air,
care should be taken not to touch the emitter or to allow it to
touch the plant.
[0043] Referring now to FIG. 4, there is shown an alternative
schematic of a preferred embodiment of the electronic circuit for
converting low voltage DC into high voltage pulses for creating a
coronal discharge that ionizes nearby air molecules. In FIG. 4 it
can be seen that either a photovoltaic power source or a standard
120/240 VAC to 3 VDC-6 VDC wall adapter can connected to power
input jack of the circuit.
[0044] Here, input jack J301 passes the low voltage DC 401 to the
input DCI of the circuit. The low voltage DC is converted into
high voltage and pulsed as follows: via protection diode D401 and
current limiting resistor R401. Low voltage input is also from
solar array 402 and passes through current limiting resistor R402.
[0045] Voltage regulation is provided by Zener diode ZD401 and
capacitor C401.
[0046] Pulse oscillator circuit 405 comprises transistors Q401,
Q402, diode D402, Zener diode ZD402, resistors R403, R404, R405,
and R406, capacitors C402, C403, and C404, and primary transformer
T401.
[0047] External Flashing LED circuit 410 includes LED401,
capacitor C405 and resistor R407.
[0048] Four stage high voltage multiplier circuit 420 includes
capacitors C407, C408, C409 and C410, HV diodes D403, D404, D405,
and D406 and output limiting resistor R408.
[0049] Pulse repetition frequency may be varied by adjusting value
of R406 and by varying level of input voltage source.
[0050] The external LED LED401 will flash at a rate consistent
with pulse repetition frequency and serve as an aid to the user to
optimize the location of the device for maximum exposure to the
light source.
[0051] High voltage output consists of a limited pulse train
having peak voltage levels of −4 KV to −9 KV instead of a constant
DC output to effect enough voltage to ionize air molecules while
using a minimum of input current to the circuit (typically less
than 10 ma).
[0052] When not using a 5 VDC wall adapter as a voltage source and
using only the solar array as the primary voltage source a single
conductor 55 cm long stainless steel 28-30 ga stranded wire is
connected through the power jack to extend the circuit ground
plane of the circuit traces to the external environmental
atmosphere of the ion generating circuit.
[0053] For indoor use, the air ionizer generally requires an AC
wall adapter. When connected it disengages the solar panel and
serves as the power source for the unit. When using AC current,
the flashing green LED light on the side of the unit turns on.
Placement of the unit above the plants being treated indoors is
the same as in outdoor applications.
[0054] Ion concentrations delivered to the treated plants will
vary depending upon ambient conditions. To be effective, the unit
is designed to deliver a minimum of 3,500 ions per cubic
centimeter per second to the plant area. This is a quantity
consistent with what is believed to be the optimal “natural”
environment for plant life. The unit is capable of producing in
excess of 3,500,000 ions per second. Many of the produced ions
will be lost due to air currents, distance from the plants, and
moisture conditions. This is anticipated in the design and will
not harm the plants at the higher levels while still providing the
minimum quantity needed in the treated area even under diluted
conditions. In an outdoor installation, no ions will be produced
in darkness, and very little will be produced during rainy
conditions. This is also perfectly normal. The goal is to produce
the maximum amount of ions for the plant during peak sunlight
hours, which are also the peak times for photosynthesis.
[0055] Maintenance of air ionizer is minimal, required only to
keep the unit solar array clean so as to allow as much sunlight as
possible to strike the solar cells. The emitter wire located at
the very bottom of the unit may also require periodic cleaning,
but only after several months of operation. To accomplish this, a
user simply observes if a white speck of material resembling a
grain of salt is forming at the tip of the wire element (the white
speck is actually bonding material extruded from the tungsten
wire). It may be removed by gently tapping it away with a
toothpick any other insulated material.
[0056] It will be appreciated that unit longevity can be enhanced
by encapsulating the electronic components so as to protect them
from humidity, corrosive chemicals, mechanical shock, large
temperature variations causing thermal expansion and contraction,
and other harsh ambient conditions, as well as high voltages from
the system itself. Such encapsulation can be accomplished using
any of a number of potting and encapsulation systems, including
potting in polymeric compounds such as epoxies, silicones,
polyurethanes, or UV curable systems.
[0057] Unit position around the plants being treated is maintained
to absorb the maximum amount of sunlight while operating outdoors.
Guarding against plant foliage growing aggressively towards the
emitter and coming into physical contact with the emitter is also
essential, inasmuch as it is quite normal for the plants to grow
faster in the direction of the ion source (emitter), and some
diligence must be exercised to rearrange plant foliage and/or unit
location to avoid this occurrence.
[0058] Walls in close proximity to plants being treated indoors
may exhibit discoloring after several months of operation. This is
due to the natural tendency of the ions to clean the air in the
immediate vicinity through a process of electrostatic
precipitation. It is recommended that plants be located several
feet away from walls to avoid this “dirty wall” effect.”
[0059] Thus, it is seen from the foregoing that in its most
essential aspect, the present invention is an air ionizer for
enhancing plant growth that includes: a housing; an electric power
supply to provide low voltage direct current; a power converter
circuit enclosed in said housing that converts the low voltage
direct current provided by said power supply to pulsed high
voltage or high voltage DC power; and an ion emitter tip coupled
to said power converter circuit and extending from said housing;
wherein said pulsed high voltage or high voltage direct current
from said power converter circuit is routed to said ion emitter
element to produce ionized atmospheric gases in proximity to said
housing, such that a nearby plant may take up the charged gases as
part of its respiration and metabolic cycles.
[0060] The foregoing disclosure is sufficient to enable those with
skill in the relevant art to practice the invention without undue
experimentation. The disclosure further provides the best mode of
practicing the invention now contemplated by the inventor.
US2014247533
SOLAR POWERED PLANT IONIZER
An air ionizing apparatus for enhancing plant growth that includes
a housing, solar cells mounted atop the housing, a voltage
regulator/conditioner circuit coupled to the solar cells, an
oscillator/modulator circuit coupled to the voltage
regulator/conditioner circuit, a high voltage converter/multiplier
circuit coupled to the oscillator/modulator circuit, and an ion
emitter element coupled to the high/voltage converter/multiplier
circuit and disposed at the bottom of the housing. Solar energy
transferred to the solar cells and converted into current is
converted to high voltage through the voltage/regulator,
oscillator/modulator, and high voltage converter/multiplier
circuits. The high voltage is then applied to the ion emitter
element to produce ions from ambient air in close proximity to a
plant being treated.
US5010869
Air ionization system for internal combustion engines
Inventor: LEE JIMMY L [US]
Applicant: ZENION IND INC [US]
This invention relates to a combustion air ionization method and
apparatus for internal combustion engines. In the preferred
method, combustion air is moved past an electrical charge source.
A voltage source providing a series of voltage pulses of a single
polarity ranging from a non-zero base voltage to a predetermined
peak voltage is connected in a circuit path to the electrical
charge source. The preferred apparatus practicing this method
consists essentially of an electrical charge source disposed
within a container upstream of the engine's combustion air intake.
The voltage source applies its voltage pulses to the charge
source, thereby ionizing the air moving past the charge source.
BACKGROUND OF THE INVENTION
This invention relates generally to air ionization systems and in
particular to air ionization systems for use with internal
combustion engines.
The prior art is replete with inventions designed to increase the
efficiency of internal combustion engines. Many of these
inventions have focused on techniques designed to improve the
mixing of air and fuel.
An ionized mixture of air and fuel mixes more thoroughly, thereby
improving the fuel's combustion. In addition, most electrostatic
techniques produce some ozone as a byproduct of the ionization
process. Ozone reacts more readily with hydrocarbons than oxygen
does. Furthermore, electrically charged liquid fuel droplets
resist coalescing into larger droplets, thereby permitting the
fuel to be mixed more thoroughly with the air.
A number of patents disclose methods and apparatuses for ionizing
combustion air and/or fuel prior to combustion. Examples are: U.S.
Pat. No. 1,873,746; U.S. Pat. No. 4,071,004; U.S. Pat. No.
3,989,017; U.S. Pat. No. 3,963,408; U.S. Pat. No. 3,761,062;
U.S. Pat. No. 3,476,095; U.S. Pat. No. 3,266,783; and U.S. Pat.
No. 3,110,294. The disclosures of these patents are
incorporated herein by reference.
The prior art has recognized, however, that D.C. voltages in
excess of 5000 volts tend to produce large amounts of ozone. See,
e.g., U.S. Pat. No. 3,711,743, the disclosure of which is
incorporated herein by reference. Ozone is very reactive and will
degrade metal, plastic and rubber components. It is therefore
necessary in some circumstances to limit the amount of ozone
produced during ionization of air.
My earlier U.S. Pat. No. 4,789,801 disclosed an
electrokinetic apparatus for ionizing and moving air while
minimizing the production of ozone and oxides of nitrogen. The
disclosure of that patent is incorporated herein by reference.
That patent, however, did not disclose any apparatus or method for
ionizing combustion air for internal combustion engines.
SUMMARY OF THE INVENTION
One problem with prior art air ionization systems for internal
combustion engine applications is their high ozone production.
Because of the degrading effects of ozone, there is a need for a
method and apparatus for ionizing combustion air for internal
combustion engines while minimizing ozone production. One object
of this invention, therefore, is to provide an ionization method
and apparatus which minimizes ozone production.
Another drawback of prior art devices is their relatively low
level of ionization. The level of ionization must be maximized in
order to counteract charge losses to objects downstream of the ion
generator. A further object of this invention, therefore, is to
provide an ionization method and apparatus which maximizes ion
production while minimizing ozone production.
This invention meets these objects by providing a combustion air
ionization method for internal combustion engines whereby
combustion air passes by an electrical charge source. A voltage
source providing a series of voltage pulses of a single polarity
ranging from a non-zero base voltage to a predetermined peak
voltage is connected in a circuit path to the electrical charge
source. The voltage source energizes the charge source to ionize
the air passing by the charge source.
The preferred apparatus for practicing this method consists
essentially of an electrical charge source disposed within a
container upstream of the engine's combustion air intake. The
voltage source applies its voltage pulses to the charge source,
thereby ionizing the air moving past the charge source.
The invention is described more particularly below with reference
to the drawings.
BRIEF DESCRIPTION OF THE DRAWINGS
FIG. 1 is an elevational view of an automobile engine
compartment showing the preferred placement of the apparatus
according to this invention for retrofit applications.
FIG. 2 is a sectional view of the preferred embodiment of
this invention.
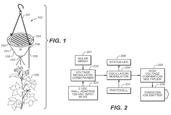
FIG. 3 is a graph showing the preferred voltage versus time
characteristics of the voltage source of this invention.
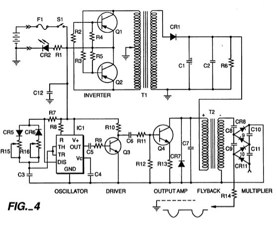
FIG. 4 is a schematic circuit diagram of the voltage source
according to the preferred embodiment of this invention.
FIG. 5 is a sectional view of an alternative embodiment of
this invention.
FIG. 6 is a sectional view of another alternative
embodiment of this invention.


DETAILED DESCRIPTION OF THE PREFERRED EMBODIMENT
The air ionization system according to the preferred embodiment of
this invention is shown in FIGS. 1 and 2. An ionization tube 10 is
inserted in the air intake line of an internal combustion engine
12 upstream of an air cleaner 14. Ionization tube 10 has an inlet
16 and an outlet 18. Inlet 16 is covered by a screen or grid 20 of
a suitable non-conducting material, and outlet 18 is covered by a
similar screen or grid 22. The purpose of the screens is to
prevent foreign objects from entering the device and to prevent
any objects from leaving the device and entering the engine's
carburetor or intake manifold.
Ionization tube 10 is preferably formed from an acrylic
polycarbonate like Lexan, manufactured by the General Electric
Company. Alternatively, ionization tube 10 may be made from any
high dielectric material.
Ionization tube 10 is divided into seven chambers 50, 51, 52, 53,
54, 56 and 58 by six baffles or rings, 24, 25, 26, 27, 28 and 30.
As shown in FIG. 2, the diameter of the inner perimeter of rings
24-30 decreases along the length of ionization tube 10. In
addition, rings 27, 28 and 30 have a plurality of holes 32 spaced
substantially uniformly around the rings between the inner and
outer perimeters thereof. The diameter of the holes 32 increases
along the length of ionization tube 10. Rings 24-30 are formed
from the same material as ionization tube 10. The purpose of rings
24-30 and of holes 32 will be explained below.
Disposed within ionization tube 10 is a charge source consisting
of a plurality of tungsten filaments 34. As shown in FIGS. 1 and
2, filaments 34 extend from inlet 16 through rings 24-30 and
through outlet 18 where they are joined together to form a
junction 36. The filaments must be thick enough to provide
sufficient tensile strength and thin enough to provide sufficient
emissivity. In the preferred embodiment, the charge source
consists of 12 tungsten filaments which are between 4 and 6 mils
thick. Figs. 1 and 2 show fewer than 12 filaments for the purpose
of clarity. Another emissive material may be used in place of
tungsten filaments 34 and any number of filaments may be used.
An outlet tube 38 is attached to the outlet 18 of ionization tube
10. Outlet tube 38 leads from ionization tube 10 to air cleaner
14.
A voltage source 40 is attached to junction 36 via a suitable
conductor 39. Voltage source 40 supplies a base negative voltage
of 4.5 kV D.C. Superimposed on this base voltage is a periodic
voltage pulse of negative 10 kV with a duration of 10 to 40
microseconds. The shape of the negative voltage pulse is that of a
half sine wave. The voltage pulse repeats every 60 microseconds,
i.e., there is a pause of 20 to 50 microseconds between each
pulse.
FIG. 3 is a graphic representation of a typical voltage signal
curve according to this invention. The voltage signal 102 is
offset from the zero reference voltage 100 by -4.5 kV. A 30
microsecond sinusoidal voltage pulse 104 peaks at -14.5 kV. The
voltage pulse 104 is followed by a pause 106 of 30 microseconds
where the voltage remains substantially constant at -4.5 kV. The
cycle repeats every 60 microseconds.
The circuit providing the voltage source is shown schematically in
FIG. 4. The circuit is basically a single polar or bipolar
multiplier circuit commonly used in video display terminals
modified for a 50 percent ripple. While the circuit shown in FIG.
4 is readily understandable to one of ordinary skill in the art,
certain elements of the circuit are explained more particularly
below.
Referring to FIG. 4, an inverter circuit is formed from
transistors Q1 and Q2 and associated circuitry (i.e., resistors
R2, R3, R4, and R5) to operate as a conventional D.C. to A.C.
converter, driving a transformer T1 to convert a D.C. voltage
(here, a 12-volt supply provided by an automobile battery) to an
A.C. voltage. The A.C. voltage from the secondary of the
transformer T1 is converted to a D.C. voltage of approximately 150
volts by the diode CR1 and by capacitors C1 and C2, and is then
applied to one terminal of the primary of flyback transformer T2.
The other terminal receives a negative-going pulsating signal
which is initiated by an integrated circuit oscillator IC1 and is
amplified by the transistor circuitry of Q3 and Q4 and associated
support elements. The secondary of the flyback transformer T2 is
coupled to a multiplier circuit comprising principally the
capacitors C8, C9, C10, and C11, interconnected by the diodes CR8,
CR9, CR10, and CR11. The output of the multiplier circuit produces
the waveform as shown in FIG. 3. The pulse width of the
negative-going pulses is selected by adjustment of R15.
In operation, air is drawn into inlet 16 by the negative pressure
within air cleaner 14. Rings 24-30 create relatively static
pockets of air within each chamber surrounding and adjacent to
filaments 34. The holes 32 formed in rings 24-30 help keep the
airflow through ionization tube 10 laminar.
The modulating negative voltage on filaments 34 ionizes the air in
chambers 50-58. The negative ions (anions) generated in the
chambers are entrained by the air moving through the center of
rings 24-30 and by the air moving through holes 32 in rings 24-30.
This arrangement and operation of the ionization tube minimizes
ozone production while maximizing ion production. This apparatus
has the added benefit of increasing the static pressure of the
incoming air due to the effect of the ionization process.
The dimensions of the device may be modified to fit the
application. For a 400 hp 500 cu.in. gasoline engine, for example,
tube 10 is approximately 63/8 inches long with an outer diameter
of approximately 3 inches. For a 52 hp diesel engine, tube 10 is
approximately 7 inches long with an outer diameter of
approximately 2 inches.
The operation of the invention may be varied in different
applications. For a 400 hp 500 cu.in. gasoline engine, for
example, the voltage to the tungsten filaments--and, therefore,
the amount of ions produced--may be varied according to the load
on the engine in any manner known in the art. For a smaller
engine, on the other hand, such as a 52 hp diesel engine, the
device may be run at a single output level without regard to the
load on the engine.
While the embodiment disclosed above is located at the air cleaner
intake for ease of retrofit, the apparatus may also be disposed
after the air cleaner and closer to the air/fuel mixing point.
Placing the ion generator closer to the engine minimizes the loss
of charge to metal engine parts between the ion generator and the
combustion chamber.
The ionization apparatus of this invention may be modified to
include a copper grid coated with manganese dioxide located at the
outlet to the ionization tube 10. The manganese dioxide reacts
with the ozone flowing through the grid and removes a substantial
portion of the ozone from the ionization tube effluent. The grid
may be either charged or grounded. In addition, the manganese
dioxide may be replaced with any other material suitable for
removing ozone.
An alternative embodiment of this invention is shown in FIG. 5.
The plastic ionization tube 10 of the previous embodiment is
replaced with a metal tube 120. Tube 120 is connected electrically
to ground via a suitable connector 121. When the voltage source is
applied to the filaments 34 in tube 120, a cold corona discharge
occurs between tube 120 and filaments 34. This discharge increases
the ionization of the air and requires a greater power input to
the device.
This arrangement also increases ozone production. The exit grid 22
of the previous embodiment is therefore replaced with a manganese
dioxide coated copper grid 122 which is either grounded or charged
with a constant voltage.
A third embodiment is shown in FIG. 6. This embodiment uses a
plastic tube 10 covered with metal foil 140. The foil 140 is
electrically connected to ground via a suitable connector 141. The
plastic of tube 10 therefore acts like a dielectric, thereby
increasing the potential between the foil 140 and filaments 34.
This arrangement produces more ions than the first embodiment and
less ozone than the second embodiment. A manganese dioxide coated
copper grid may be added to the outlet of the device of this third
embodiment to minimize the effects of the ozone produced.
Other modifications to this invention will be apparent to those of
ordinary skill in the art. Such modifications may be made without
departing from the scope of this invention.
Related:
US1873746 -- Apparatus for enriching fuel mixture for
internal combustion engines
US4071004 -- Electro-static fuel mixture system
US3989017 -- Internal combustion engine fuel charge
treatment
US3963408 -- Precombustion conditioning device for internal
combustion engines
US3761062 -- METHOD AND APPARATUS FOR TREATING CARBURETED
MIXTURES
US1873746 -- Apparatus for enriching fuel mixture for
internal combustion engines
US3476095 -- METHOD AND MEANS FOR FEEDING INTERNAL
COMBUSTION ENGINES
US3266783 -- Electric carburetor
US3110294 -- Methods and apparatus for mixing fluids