rexresearch.com
Hodowanec Index ~ Home

Gregory HODOWANEC

Rhysmonic Cosmology


Opto-Isolator GW Detector Test

(11-25-1993)
 

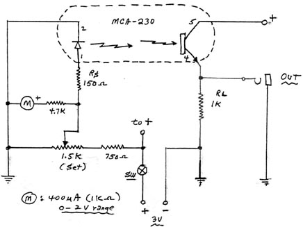
A. Test Circuit #OP-1:

Using early Monsanto MCA-230 Darlington unit (also tried MCT-2 device)

B. Remarks:

(1) A set control was used to be able to finely adjust the dc operating point of the LED in the isolator unit. A current-limiting resistance (Rs) of about 150 ohms was used to keep the LED forward current at about 15 mA. The maximum If for this particular unit is about 60 mA, thus at least a 47 ohm Rs should be used. Lower values of Rs (or no Rs) wll result in badly degraded LED junctions and thus poor (or no) operation of the unit as a GW detector.

(2) Opeartion of the LED near the 'knee' of the trasnfer curve will result in strong l/f and white noise response. When the voltage is reduced below the 'firing point' of about 1.1 volts, there is very little noise developed in the bipolar Darlington junctions!

(3) A Radio Shack Mini Speaker/Amplifier was used in the output.